山东昨日4月27日0时至24时新增本土确诊病例6例均在济南本土无症状感染者84例烟台39例济南37例临沂4例淄博2例聊城2例,无新增境外输入病例具体数据解析本土确诊病例新增6例,全部集中在济南市,未涉及其他地市本土无症状感染者新增84例,分布如下烟台市39例占无。
济南疫情最新消息,1月22日晚,济南市历城区对北京通报协查的已隔离管控的密切接触者进行核酸检测,发现2人核酸检测阳性1月23日凌晨,经专家组会诊,2人被诊断为新冠肺炎确诊病例截止目前,济南没有发布封城通告,网传“济南疫情最新消息今天封城了”是谣言,不可信2济南疫情最新消息今天封城了辟谣。
进入冬季,疫情在全国爆发,济南这次没避免成为重灾区,首先看下昨日山东的疫情数据,根据11月30日早晨,山东省卫健委最新公告,11月29日0时至24时,济南市新增本土确诊病例13例,新增本土无症状感染者168例,两项数据合计181,从增长数据比前天有所下降高风险区两千多,形式还是很严峻。
3月30日下午济南市召开新闻发布会通报疫情防控相关情况章丘新冠肺炎阳性人员持三次核酸检测阴性报告返济3月29日8时,济南市章丘区在对省外重点地区入济返济人员进行核酸检测时,发现1名阳性人员,该人员持有3月21日24日26日3次核酸检测阴性报告,3月27日10时29分由上海南站乘K48次列车于3月28日。
1济南没有封城,官方没有发布关于封城的消息,希望大家不要信谣传谣2据疫情最新消息,时间截止2022年11月22日,济南新增本土确诊病例20例,新增本土无症状病例304例,高风险地区214个3山东济南目前疫情形势非常严重,短时间内很难解封,具体解封时间建议大家以官方消息为准4济南疫情解封条件。
1济南疫情最新消息今天封城了是谣言,不信谣,不造谣,具体以官方公布时间为准2据济南疫情最新消息数据显示,2022年10月9日0时至12时,济南市报告新增本土确诊病例轻型2例本土无症状感染者1例3从疫情通报的情况看,济南目前依然是疫情防控的重中之重,不能有丝毫的松懈大意济南疫情。

历下区根据济南市疫情防控要求显示,截止2022年11月5日,历下区是常态化防控区域,暂无新增病例,但为保证群众安全每两天一检,同时生活中一定要注意做好个人防护措施,少去人员密集的地方。

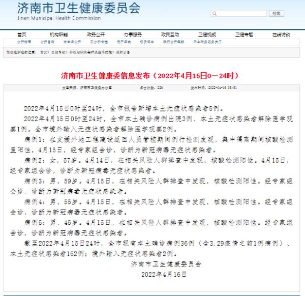
济南疫情最新更新时间11月5日12022年11月4日0时至24时,全市报告新增本土无症状感染者1例,为省外入济人员,系跨区域协查隔离点检出,由负压救护车转运至省公共卫生临床中心,经专家组会诊,诊断为新冠病毒无症状感染者22022年11月4日0时至24时,全市本土确诊病例出院1例本土无症状感染。
济南的疫情不严重根据济南市卫生健康委员会的公告,截止2022年11月1日0时至24时,全市报告无新增本土确诊病例和无症状感染者,无新增境外输入确诊病例和无症状感染者截至2022年11月1日24时,全市现有本土确诊病例1例本土无症状感染者19例境外输入无症状感染者1例。
9月9日根据查询济南市防疫部资料显示,截至2022年9月27日,济南市累计确诊142例,属于中风险地区,本轮疫情于2022年9月9日开始,疫情发展已得到控制,连续12天无新增病例。
1 1月24日下午340,济南市召开新冠肺炎疫情防控新闻发布会,通报了最新的疫情防控进展2 会上公布,1月23日2时,济南市确诊了2例本土新冠病毒肺炎病例目前,已对这两名病例的密切接触者和次密切接触者完成了首轮核酸检测,检测结果全部为阴性3 济南市疾控中心已完成这两名病例的新冠病毒全。
2022年11月7日0时至24时,全市报告新增境外输入无症状感染者1例2022年11月7日0时至24时,全市本土无症状感染者解除医学观察1例截至2022年11月7日24时,全市无本土确诊病例,现有本土无症状感染者16例无境外输入确诊病例,现有境外输入无症状感染者1例济南市卫生健康委员会2022年11月8日拓展。
52例诊断为新冠病毒无症状感染者2022年12月13日0时至24时,全市本土确诊病例出院93例,本土无症状感染者解除医学观察719例截至2022年12月13日24时,全市现有本土确诊病例299例本土无症状感染者1996例现有境外输入确诊病例1例境外输入无症状感染者4例济南市卫生健康委员会2022年12月14日。
2022年4月11日0时至12时济南市新型冠状病毒肺炎疫情情况2022年4月11日0时至12时,我市新增8例本土无症状感染者,其中隔离点筛查发现3例槐荫区报告1例长清区报告4例现将槐荫区长清区报告的5例病例初步流行病学调查轨迹公告如下病例1无症状感染者4月4日17时42分,母亲骑电动车带其至市。
济南疫情最新消息1月24日下午340,济南市召开新冠肺炎疫情防控新闻发布会,通报济南市疫情防控最新进展情况1月23日2时,济南市确诊本土新冠病毒肺炎病例2例目前,已对该2名病例涉及的密接次密接完成首轮核酸检测,检测结果全部阴性济南市疾控中心已完成该2名病例的新冠病毒全基因组测序,综合分析。
是根据查询济南市疫情防控公告得知,经核实,2022年11月21日,该区域疫情情况严重,因此制锦市小学是上网课的济南,别称泉城,山东省辖地级市省会副省级市特大城市济南都市圈核心城市。
2022年4月1日0时至24时济南市新型冠状病毒肺炎疫情情况2022年4月1日0时至24时,全市报告新增本土无症状感染者4例2022年4月1日0时至24时,全市报告本土无症状感染者转为确诊病例2例病例10女,33岁,返济前从事摄影公司网上客服工作3月30日,由上海乘G138次列车泰安站下车,点对点接返。